澳门银河娱乐城

本站澳门银河娱乐城|

科学研究

当前位置: 澳门银河娱乐城 -> 科学研究 -> 正文

PBT︱澳门银河娱乐城 苹果创新研究团队揭示MdERF2-MdSCR11模块介导脱落酸调控苹果果实成熟的新机制

发布日期:2025-12-10

       近日,澳门银河娱乐城 苹果创新研究团队在Postharvest Biology and Technology(中科院一区Top)期刊上发表了题为“The transcriptional regulatory module MdERF2-MdSCR11 promotes ABA-mediated apple fruit ripening through synergistic repression of MdABA4-2”的研究论文,揭示了脱落酸(ABA)调控苹果果实成熟的分子机制。
       该研究团队通过外源ABA处理‘红星’苹果,发现ABA处理能够加速苹果果实的成熟,并通过转录组测序和基因表达分析筛选了差异表达的ABA合成关键基因(Fig.1)。
Fig. 1. The impact of abscisic acid treatment on postharvest ripening and softening of ‘Red Delicious’ apples.
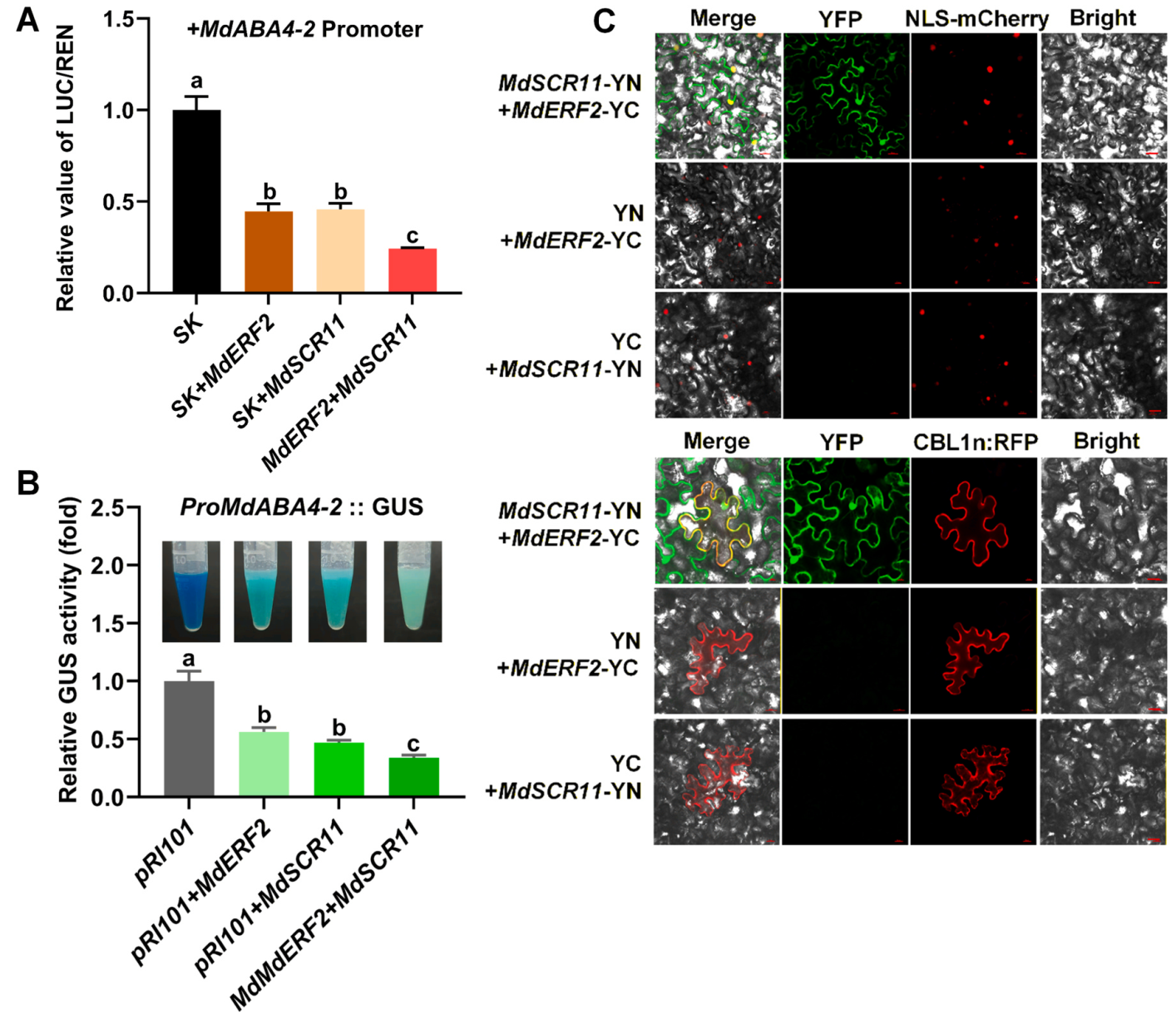
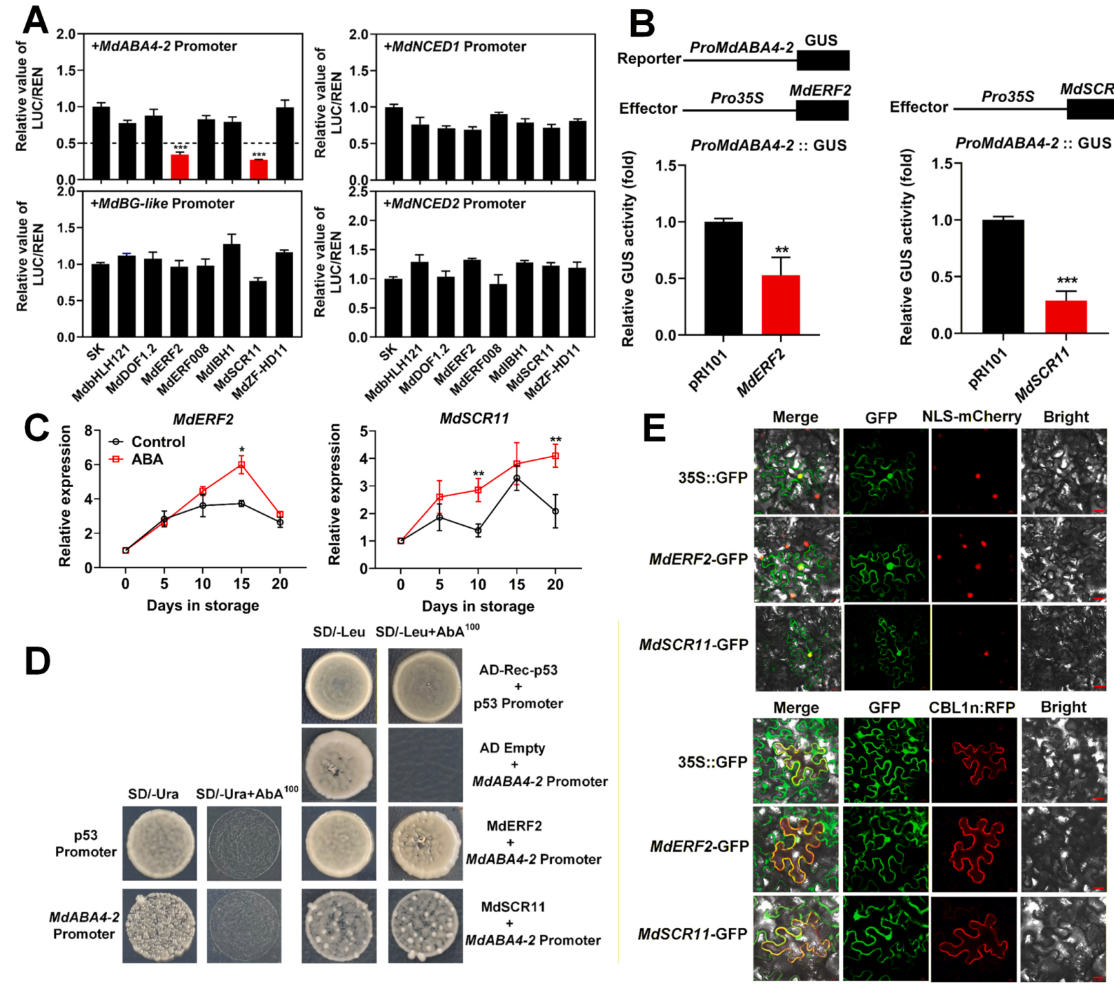
       研究人员利用LUC、GUS和Y1H等技术体系,发现ABA响应的转录因子MdERF2和MdSCR11能够直接结合并转录抑制ABA合成负相关基因MdABA4-2的启动子(Fig.2)。进一步,利用LUC、GUS和BiFC技术发现, MdERF2和MdSCR11之间能够形成蛋白互作,且能够协同抑制MdABA4-2的表达(Fig.3)。
Fig. 2. The trans-repression of MdERF2 and MdSCR11 on the MdABA42 promoter.
Fig. 3. MdERF2 and MdSCR11 synergistically regulate MdABA42 promoter activity.
       通过苹果果实瞬时表达和‘王林’苹果愈伤转基因体系,发现过表达MdERF2MdSCR11均能够抑制MdABA4-2的表达,促进‘金冠’苹果果实成熟;且过表达MdSCR11的转基因愈伤中,MdABA4-2的表达显著下调,ABA含量显著升高。该研究揭示了MdERF2-MdSCR11模块通过调控ABA合成调控苹果果实成熟的分子机制(Fig.4),不仅为乙烯和脱落酸在调控跃变型果实成熟中的互作机制提供了新的理论依据,也为今后通过分子育种和采后调控技术延缓苹果成熟衰老、提升果实商品价值提供了重要参考。
Fig. 4. Proposed model for abscisic acid (ABA)-mediated promotion of apple fruit ripening.
 
       澳门银河娱乐城 青年教师王苗苗副教授和 澳门银河娱乐城 已毕业硕士生栗启哲、王豪(现为中国农科院郑州果树所在读博士生)为论文共同第一作者,澳门银河娱乐城 科技处处长郑先波教授为论文通讯作者。该研究得到国家自然科学基金项目(32102448))、河南省青年人才托举工程项目(2025HYTP067)、河南省高等澳门银河娱乐城 重点科研项目(24A210014)、河南省科技攻关项目(252102110359)、河南省中央引导地方项目(Z20241471014))和河南省现代农业产业技术体系(HARS-22-09-Z2)的资助。
       文章链接://doi.org/10.1016/j.postharvbio.2025.114105